Projects

Data Modeling & ETL

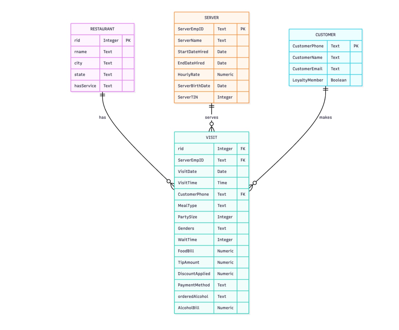
Screenshot of Project 1

A data-focused project centered on designing relational schemas and building an ETL pipeline to transform raw datasets into a structured database.

SQL MySQL SQLite Data Modeling ETL

SQL Analytics

Screenshot of Project 2

A continuation of the data systems project focused on querying, analyzing, and extracting insights from structured relational data.

SQL MySQL Data Analysis Aggregations Analytics